Scientific Publications

Financial Strength Rankings using Artificial Intelligence

Scientific publications

Here you will find the scientific foundations on which the RealRate evaluation model is based. The paper „Causal Analysis with Neural Networks“ presents the artificial intelligence methods we have developed and used. The work on „Simple Solvency“ includes an early version of our expert system for the financial strength of German life insurers:

Ranking „Finanzstärke und stille Lasten“
Ein Artikel von Dr.Holger Bartel erschienen am 1. Februar 2024 in der Zeitschrift für Versicherungswesen.

Mehr lesen

Entrepreneurship der Zukunft
Das Buch beschreibt neben Chancen/Risiken die Voraussetzungen, Implementierung und Anwendung von KI für datenbasierte Geschäftsmodelle in Unternehmen. Link zu Springer Verlag

RealRate featured in Versicherungsjournal.de
RealRate is very proud to announce that we have been mentioned in an article on private health insurance in versicherungsjournal.de. Read Post

RealRate Explainable Artificial Intelligence (XAI) in Ratings
Use of Explainable Artificial Intelligence (XAI) in Ratings by RealRate. With some illustrative examples. Download Pdf

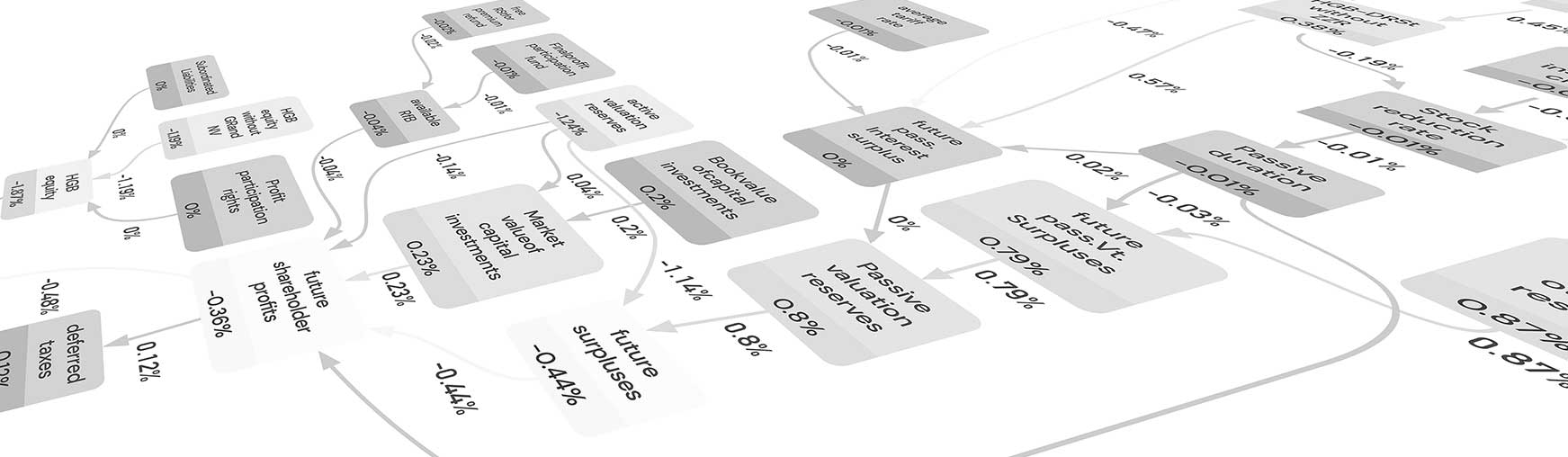
RealRate Expert System Life Insurance
RealRate Expertensystem für deutsche Lebensversicherer zur Bewertung und kausalen Analyse. Download Pdf

RealRate Expertensystem BU-Beitragsstabilität
RealRate Expertensystem zur kausalen Analyse der BU-Beitragsstabilität. Download Pdf

RealRate Expert System Health Insurance

RealRate Expertensystem für deutsche Krankenversicherer zur Bewertung und kausalen Analyse.

Download Pdf

RealRate Causal Analysis
With an Application to Insurance Ratings

Kausale Analyse am Beispiel des RealRate-Modells für deutsche Lebensversicherer.

Download Pdf

RealRate Kausalanalyse mit neuronalen Netzen
Methodische Grundlagen für die Schätzung von kausalen Effekten mittels struktureller neuronaler Netze.

Download Pdf

RealRate Simple Solvency Dokumentation
Ein einfaches Solvenzmodell für deutsche Lebensversicherer – Dokumentation. Download Pdf

RealRate Simple Solvency Präsentation
Ein einfaches Solvenzmodell für deutsche Lebensversicherer – Präsentation. Download Pdf